Scope of presentation
1. The article must be graduate research conducted by graduate students from public and private higher education institutions both domestically and internationally which is in partial fulfillment of the requirements for the study. The works can be either completed or in progress, but must not have been presented at any research conferences before.
2. The presentations of research/thesis/independent studies have to be involved in the related topics as follows;
- Education and Learning Management
- Science and Technology
- Health Science
- Humanity, Society, Law, and Criminal Justice
- Business Administration, Tourism, Management, and Economics
Full paper preparation
The first page of article begins with a bilingual abstract, presented in both Thai and English, formatted according to the formatting specifications established by the Graduate School of Burapha University.
Note: In-text citations and reference lists must adhere to the Graduate School of Burapha University’s specified citation style.
Authors are invited to submit a full paper, not exceeding 6-8 pages in A4 format, including a single-page abstract. Both Thai and English text in the full paper should be single-spaced with 14-point TH SarabunNEW font. The margins of the paper should be set at 1.2 inches for the top and left, 1 inch for the right and bottom, with a single-column layout for the text content. The full paper should consist of Introduction, Objective(s), Methodology, Results, Discussion, Conclusion, and Acknowledgement (if any).
Submissions
Submit article through an online submission –>
Registration Instructions
Article consideration
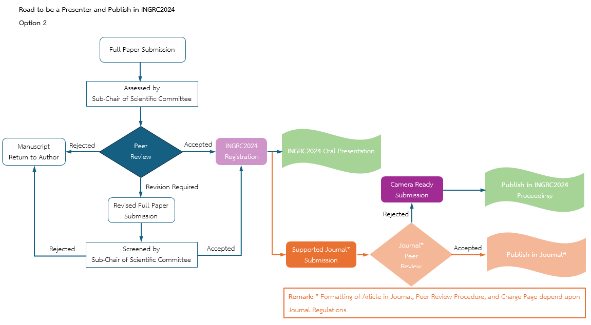
The conference employs double-blind peer review process, where at least three independent evaluators from various institutions assess the article through quality screening and provide their judgment. The Graduate School, Burapha University, reserves the right to consider and take the following actions:
1. Consider the group and type of article for presentation.
2. Consider selecting articles for presentation at the conference and subsequent compilation in the proceedings or publication in participating journals.
3. Consider disqualifying from presenting research at conferences in the following cases: the abstract or research article does not conform to the form or format specified by the Graduate School, Burapha University, failure to implement changes recommended by experts, late registration and payment of registration fees, and incomplete registration information.
4. Presenters are required to attend the event in person and present their research. Research articles not presented on the designated day will not be considered for publication on this occasion. The Graduate School, Burapha University, will send a notification letter to the parent institution at the earliest opportunity.
5. The organizing committee’s decisions regarding the selected articles and the judging process are final.
Conference presentation
The oral presentations are 20 minutes (including Q&A) and delivered via PowerPoint.
